2月9日—2月13日(社会实践学期第六周),信息学院数据科学与大数据技术专业陈卓小组开展企业调研与“青春FUN肆拍”主题社会实践活动,由组长陈卓主持,小组3名组员(陈卓、陈思彤、郭汝佳)全部参加。组员们主动作为,既在个人实践任务中深耕细作,又在团队交流中相互赋能,圆满完成两项特色实践任务,彰显了当代大学生的责任与活力,扎实做好实践学期收官工作。
首先,本次社会实践活动由陈卓小组主办、指导教师郭伟伟指导,核心目的是落实社会实践学期第六周任务要求,同步推进企业调研与“青春FUN肆拍”两项特色实践,让组员在行业调研中深化认知、明晰方向,在短视频创作中锤炼能力、传递正能量,同时在团队协作中凝聚力量,圆满完成实践收官,为后续学业与职业发展积累经验。
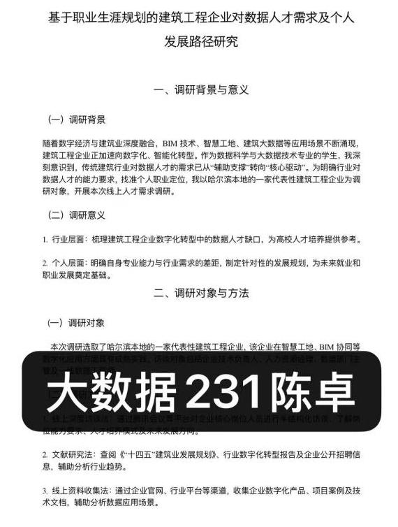
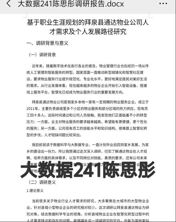
随后,小组成员分工明确、协同发力,有序推进各项实践任务,成效扎实。在企业调研实践中,陈思彤与陈卓两位同学分别走进不同企业,秉持严谨细致的态度,通过实地参观、深度访谈、资料整理等多种方式,系统、全面地了解了所在行业的发展现状、企业人才需求标准与相关职业发展路径。此次调研不仅让同学们跳出书本理论、直面行业实际,打破了理论与实践的壁垒,更在对未来职业发展的深入思考中,明晰了学业与职业的衔接方向。调研过程中,她们重点聚焦企业的业务模式与人才培养体系,细致梳理、汇总分析,整理出大学生进入该领域所需的核心能力要求;同时围绕行业前沿趋势与岗位发展路径展开深入调研,结合专业特色形成了清晰的职业适配分析,为自身及身边同学的职业规划提供了参考。
在“青春FUN肆拍”短视频创作中,郭汝佳同学聚焦实践主题,围绕“烹饪”与“志愿行动”两大核心方向,精心策划拍摄内容、筛选拍摄片段,用镜头定格实践中的精彩瞬间,生动展现了当代大学生的青春风貌与积极向上的生活态度。她通过镜头详细分享了自己的烹饪过程与美食成果,每一个细节都充满生活气息,传递出热爱生活、享受烟火气、积极乐观的人生态度;同时也记录了自己参与志愿服务的温暖瞬间,捕捉服务过程中的感动片段,展现了当代大学生主动服务社会、传递爱心、担当责任的良好风貌,传递了青春正能量。
最后,组长陈卓组织全体组员召开实践总结会,汇总本周两项实践任务的完成情况,各组员依次分享实践中的收获、感悟与遇到的难题,梳理实践成果、整理相关素材,规范归档调研资料与短视频作品,扎实做好社会实践学期收尾工作,固化实践收获。
通过此次企业调研与“青春FUN肆拍”社会实践活动,三位同学均有所获、有所成长。在企业调研中深化了行业认知、明晰了职业方向,在短视频创作中锻炼了表达能力与实操能力;个人实践任务的顺利完成,有效锤炼了自身的独立思考能力与执行力,常态化的团队协作则进一步提升了沟通效率与集体凝聚力,切实为她们未来的学业发展、专业提升与社会参与积累了宝贵的实践经验。




一审:郭伟伟
二审:杨佳佳
三审:郭磊